2023年10月13日,福建省住建厅印发《福建省房屋建筑和市政基础设施工程标准监理招标文件》(2023年版)(闽建建〔2023〕5号),2023版将于2023年12月1日起实施。通篇学习后,发现2023版有多处亮点,整理如下:
亮点一、新增对中标候选人资质注册人员的核查。由招标人基于谨慎和择优原则,结合项目具体情况,自行选择是否要求拟推荐中标候选人注册人员应满足其所持监理资质证书(综合资质或招标项目所需专业工程类别)对应的监理资质标准要求。如有要求的,在评标环节,应通过全国建筑市场监管公共服务平台(四库一平台)查询本招标项目评标当日的拟推荐中标候选人注册人员是否满足上述要求;如不满足的,不得推荐为中标候选人。招标人如有发现投标人注册人员不满足资质标准要求的,应在7个工作日内书面函告该投标人资质审批机关。虽然文件要求是由招标人自行选择是否要对中标候选人核查,但小编认为,从招标择优的角度出发,招标人没有理由不选择核查中标候选人的资质注册人员。如果招标人不选择核查,经过一系列的招标程序,最后选定了一个资质注册人员都不满足资质标准要求的中标人,显然有失职之嫌。
亮点二、统一总监答辩题集,规范总监答辩。一是要求各地不得强制取消总监答辩,应还权于招标人,由招标人根据项目情况自行选择是否设置总监答辩。二是规范设置总监答辩题集,要求评标委员会应在指定的题集中根据项目实际情况采取“先选后抽”的方式,确定答辩试题(客观题),由总监进行笔试作答。据了解,《福建省房屋建筑和市政基础设施工程项目总监理工程师专业知识答辩题集》(http://www.fjjsjl.org.cn/tiji)由福建省工程监理与项目管理协会在《建设工程监理实务答疑手册》(福建省工程监理与项目管理协会主编,中国建筑工业出版社出版)基础上,组织专家编制形成并公开。题目均为客观单选题,涵盖与监理工作密切相关的法律法规、标准规范,共13章,有1916题;协会建立了法律法规、标准规范的更新跟踪机制,及时对题集进行修订。
亮点三、细化公示内容,强化监督,规范评标。评标委员会成员对进入评审的投标人的总评分;其中总监答辩、监理大纲的评分按评标报告格式单列(如有),如有扣分的,还应公示被扣分子项内容及详细扣分原因。
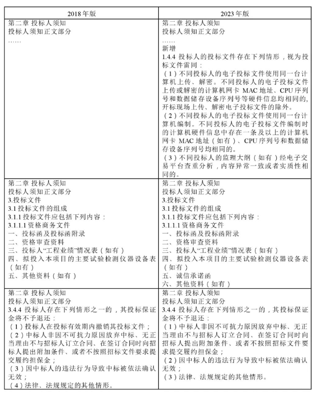
亮点四、预防标后总监变更以次充好。要求投标人提供《投标人承诺函》、《投标人拟派出项目总监理工程师承诺函》、《项目监理机构人员到位承诺书》。承诺中标后,如有发生项目总监理工程师变更,变更后的项目监理机构总监理工程师的执业资格和业绩符合原招标文件要求,并承担违约经济责任。除此之外,2023版还根据《必须招标的工程项目规定》(国家发改委第16号令),将简易评标法的适用范围由监理费“50万元以下”(2018版)调整为“100万元以下”;新增了对投标文件雷同情形的界定标准。总的来看,2023版在充分总结2018版执行经验基础上,打了多处补丁,既有政策的延续性,也有创新点。在理念上,更尊重招标人权利。通过核查中标候选人资质条件,让“空壳”企业中不了标,倒逼企业规范经营,净化市场环境。引入统一的总监答辩题集,将有助于引导总监队伍加强学习,提升专业水平。细化总监答辩、监理大纲评审的公示内容,将在一定程度上约束评标专家自由裁量权,更加公平公正地出具专业意见。
《福建省房屋建筑和市政基础设施工程标准监理招标文件》
(2018年版与2023年版)修改内容对照表
1
2
3
4
5

6
7

8

9
10