九大专业,图纸会审常见问题100+汇总,收藏了!

栏目:专业资讯 发布时间:2022-05-19 来源: Arshcoo 雅仕格科技 浏览量: 713
分享到:
九大专业,图纸会审常见问题

九大专业,图纸会审常见问题100+汇总,收藏了!

Arshcoo 雅仕格科技 

图纸会审,九大专业,100+常见问题,仅供参考!


一、建筑专业

二、结构专业

三、装饰装修

四、给排水专业

五、强电专业

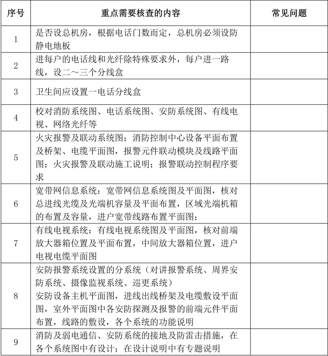
六、弱电专业

七、园林景观专业

八、暖通专业

九、燃气专业